我院宣讲作品在“牢记嘱托 见行见...
牢记嘱托 善作善成 | 学院组织开展...
牢记嘱托 善作善成 | 唯实惟先谋发...
宣传工会党支部在渤轻集团党的二十...
我院宣传工会党支部赴天津滨海汽车...
宣传工会党支部开展主题党日活动
弘扬教育家精神 踏实践行“工匠精...
杨国星:躬耕职教 潜心育人——弘...
弘扬教育家精神,做新时代好老师—...
弘扬教育家精神 涵养扎实学识 潜心...
弘扬教育家精神,做有温度的教师:...
大力弘扬教育家精神 | 踏实笃行,...
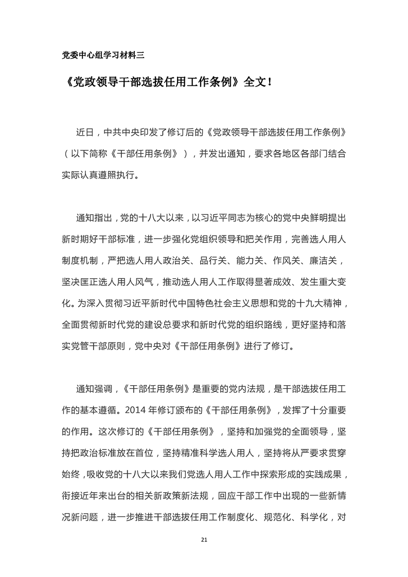
党委中心组11月集中学习材料
党委中心组9月集中学习材料
专题四集体学习
专题四学习材料
专题三学习参考——习近平总书记广...
专题三学习参考——中国式现代化专...
内容显示页
当前位置: 理论学习
2019党委中心组第10次集中学习材料
时间: 2020-01-13





















































Baidu
map