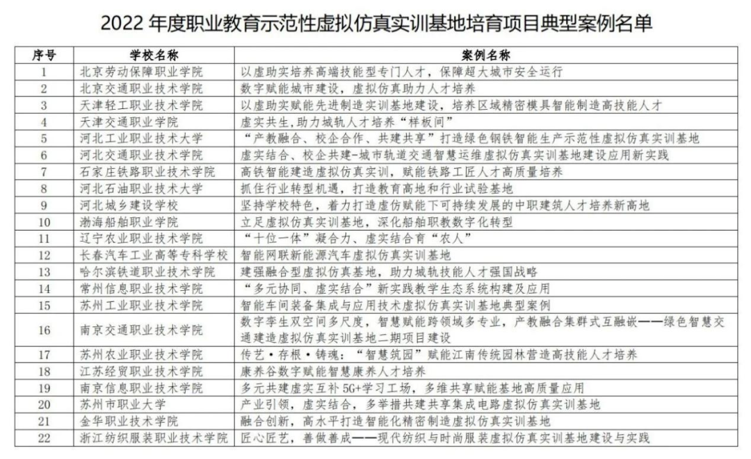
11月9日教育部高等学校科学研究发展中心公布2022年度职业教育示范性虚拟仿真实训基地典型案例项目名单。我院模具设计与制造专业群申报的《以虚助实赋能先进制造实训基地建设,培养区域精密模具智能制造高技能人才》入选了2022年度职业教育示范性虚拟仿真实训基地培育项目典型案例项目。